Gabriel José de la Concordia García Márquez (Aracataca, 6 de marzo de 1927 – México, D. F., 17 de abril de 2014; Generación 1930), fue un escritor, novelista, cuentista, guionista, editor y periodista colombiano. En 1982 recibió el Premio Nobel de Literatura.
Archivo de la etiqueta: Intertextualidad
Cuestionario. Por Gabriel Zaid
Los surrealistas inventaron juegos de creación colectiva, como el «cadáver exquisito». También el uso de cuestionarios para encuestas, antes que los sociólogos, y antes que los investigadores de mercados (de quienes, según C. Wright Mills, lo sociólogos lo tomaron). Quizá Breton lo derivó de su experiencia médica, o de su interés en el psicoanálisis. El uso de un cuestionario de rutina para la auscultación de pacientes (aunque no como parte de una encuesta) era común en la medicina francesa. Jung experimentó con series fijas de palabras para descubrir cuáles provocaban asociaciones pertubadoras para el paciente.
En particular, los surrealistas inventaron la pregunta que nos sigue hostigando: «¿Por qué escribe usted?» Lo realista (y lo surrealista) sería decir: «No sé». Aunque, afortunadamente, siempre hay quien sabe por qué sopla el viento, y hasta sabe soplar para suplirlo.
Pero escribir y publicar no son la misma cosa. Escribir siempre tiene algo de injustificable. Publicar es un acto público, que obliga a responsabilidades públicas. «¿Por qué publica usted?» debería poder responderse, diciendo (al menos): «Porque me atrevo a suponer que esto les pueda interesar a personas que desconozco». Imprimir para los amigos y conocidos, aunque bonito y justificable, no es lo mismo que publicar. Publicar es respetar a un desconocido. Abrir la puerta a no se sabe quién. Puerta —no hay que engañarse— que no conduce a la intimidad del autor, sino a la del lector; que le exige franquear, ejercer, realizar, a través de la lectura, una serie de actos que hacen más habitable su propia estancia en la realidad.
Leer es más difícil que escribir. Quien sabe como una palabra sigue a otra. Lo importante, lo difícil, es verificarlas personalmente, probar si dicen algo, leyendo. El autor es el primer lector que recorre un conjunto de palabras. Así como el antólogo o el museógrafo componen series de actos contemplativos a partir de cosas que no hicieron, el escritor junta palabras que no hizo, y que estaban ahí, desde hacía mucho tiempo, hechas, sabidas, vistas, catalogadas.
Escoger una lista de palabras, y firmarla como su autor, no sería más original que firmar un Poema. Un Poema es una antología de palabras. No una selección de palabras «de antología», particularmente bonitas o expresivas en sí, sino una serie que como serie de actos ejecutables resulte bonita o expresiva.
Quién sabe qué será una palabra en sí, un Poema en sí, un libro en sí. Toda palabra lleva a otra, todo poema implica otros, todo libro es parte de esa conversación interminable, inabarcable y a veces ininteligible que llamamos cultura. Una palabra cambia de sentido según el contexto, la oportunidad, la escena; un cuadro cambia de color y de forma según los cuadros vecinos; un poema se vuelve otro según el conjunto del cual forma parte (diario, revista, antología, libro, obras completas), según la tipografía, según el momento de publicación o de lectura, según el humor, la madurez o las expectativas del lector. Sin embargo, solemos pensar que hay poemas en sí, con algo de razón. Y esta unidad de referencia es suficientemente poderosa para imponerse a la atención del lector sobre la posible unidad del libro (a diferencia, por ejemplo, de lo que sucede con un capítulo de novela).
¿Hay algo más que añadir para invitar al lector? Una explicación de circunstancias. Práctica mortal se agotó demasiado pronto para no reeditarlo. Pero si la nueva edición va a ser para los lectores, ¿por qué no invitarlos a que se la hagan a su gusto? Al componer Práctica mortal, el autor creyó encontrar un libro nuevo, no una selección de sus mejores poemas, en la unidad de medio centenar escrito a lo largo de diecisiete años. Por razones (o equivocaciones) parecidas mantuvo inéditos otros que eran publicables, no recogió algunos publicados en forma suelta y eliminó otros publicados en libros anteriores. Pero ya que tiene en su casa varios ejemplares de la serie que como serie más le gusta, en tanto que lector, ¿por qué no reconocer otras necesidades y otras satisfacciones de otros lectores? Hasta en las series calisténicas, de yoga, de judo, etcétera, se reconoce que hay unidades seriales más bonitas, expresivas o satisfactorias para cada ejecutante. Cabe decir lo mismo de una serie de manteas o de una serie de actos de lectura.
Por supuesto que todo buen lector suele hacer esto por su cuenta, llegando a veces al extremo de hacerse sus propios libros, recortando o copiando textos que le gustan. La diferencia en este caso es que se invita a hacerlo como un juego de creación colectiva.
Los grados de intervención del lector pueden ser los siguientes:
- Como mínimo, clasificar los poemas en tres categorías: excluir, incluir, indiferencia. Para esto, en la tarjeta inserta, marcar la página correspondiente a cada poema con una cruz para excluirlo, encerrarla en un círculo para incluirlo y no marcar nada para indicar indiferencia. Se entiende que esto no es una clasificación; que el lector puede considerar que un poema es malo pero le gusta, mientras otro, que puede ser mejor, no le interesa personalmente.
- Proponer la ordenación de la serie más satisfactoria para su propia lectura, así como los títulos de cada sección (si hace secciones) y del libro completo (si su serie no se reduce a unos cuentas poemas o a ninguno). Para esto enviar un índice en hoja aparte.
- Modificar poemas, ya sea suprimiendo, añadiendo o cambiando palabras, espacios o signos ortográficos, en el texto o en el título. Enviar aparte.
- Escribir (o tomar de otro lado) poemas adicionales que se integren bien dentro de la serie que propone, haciéndola más satisfactoria para su propia lectura. Enviar aparte, indicando el lugar correspondiente.
Es imposible saber cuántos lectores quieren intervenir en el juego, en qué medida las intervenciones tengan coherencia colectiva. Pero me atrevo a suponer que no soy el único lector que ha sentido ganas de meterle mano a unas palabras ajenas (¿y cuáles no lo son?), por simpatía, por gusto, por necesidad del lector, no por simple manoseo posesivo; de la misma manera que, a veces, la lectura de un poema en otro idioma mueve a la traducción.
Octavio Paz, homenaje a cien años de su nacimiento. Por Agapito Maestre
Discurso inaugural del Dr. Agapito Maestre, Consejero de Educación de la Embajada de España en México, durante el homenaje a Octavio Paz por el centenario de su nacimiento. Puebla, noviembre 6 de 2013. Biblioteca Palafoxiana
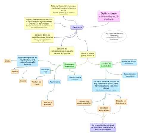
El deslinde. Por Alfonso Reyes
Cuatro lecciones sobre la Ciencia de la Literatura, en el Colegio de San Nicolás, Morelia, entre mayo y junio de 1940, han sido la ocasión de este libro. Las lecciones formaban parte de los Cursos sobre el siglo XX, primera etapa de la Universidad de Primavera «Vasco de Quiroga«. Entre los actos con que se celebró el IV Centenario de aquel Colegio, ninguno más atinado que la creación de esta Universidad viajera, que de año en año ha de transportar su sede a otras ciudades de la provincia, corrigiendo así un aislamiento tan desventajoso para los intereses generales del país como incompatible con las más elementales conceptos de la cultura y de la política. Los dos mayores peligros que amenazan a las naciones, de que todos los demás dependen, son la deficiente respiración internacional y la deficiente circulación interna. A la luz de estos dos criterios podrían interpretarse algún día todas las vicisitudes mexicanas.
Las lecciones originales, necesariamente limitadas por la circunstancia, han sido objeto de sucesivas transformaciones posteriores y han ido dando de sí nuevos desarrollos. Entonces se trataba de situar nuestra materia dentro del cuadro general de una cultura, abarcando a grandes trazos un panorama inmenso, y prescindiendo, además, de muchos sondeos que hubieran resultado excesivos. Hubo, pues, que refundirlo todo. Esto produjo en el primitivo cuadro una proliferación interior. Sus especies implícitas afloraron a la superficie como en la placa fotográfica que poco a poco se revela.
Y de aquí han resultado varios ensayos que iré publicando uno tras otro: ya sobre la Ciencia de la Literatura propiamente tal, ya sobre la descripción de sus técnicas específicas, ya sobre los fundamentos de la Teoría Literaria, a la cual sirve de introducción este libro. Puedo decir de él que se parece al bosquejo original como se parece un huevo a una granja de avicultura.
Reduzco al mínimo mis referencias bibliográficas —puesto que la primitiva exposición se ha convertido en una tesis personal—, procurando que ellas correspondan a la necesidad de mis argumentos y sin entregarme a ostentaciones inútiles. Porque no quise hacer «un libro que los acote todos desde la A hasta la Z», y porque en esta ocasión al menos, yo también me sentí «poltrón y perezoso de andarme buscando autores que digan lo que yo me sé decir sin ellos». Se ha escrito tanto sobre todas las cosas, que la sola consideración de la montaña acumulada en cada área del saber produce escalofríos y desmayos, y a menudo nos oculta los documentos primeros de nuestro estudio, los objetos mismos y las dos o tres interpretaciones fundamentales que bastan para tomar el contacto. Nuestra América, heredera hoy de un compromiso abrumador de cultura y llamada a continuarlo, no podrá arriesgar su palabra si no se decide a eliminar, en cierta medida, al intermediario. Esta candorosa declaración pudiera ser de funestas consecuencias como regla didáctica para los jóvenes —a quienes no queda otro remedio que confesarles: lo primero es conocerlo todo, y por ahí se comienza.
Pero es de correcta aplicación para los hombres maduros que, tras de navegar varios años entre las surtes de la información, han llegado ya a las urgencias creadoras. Los Chadwick nunca hubieran alcanzado sus preciosas conclusiones sobre la génesis de las literaturas orales si no se atreven a prescindir de lo que se llama «la literatura de la materia«. Para los americanos —una vez rebasados los intolerables linderos de la ignorancia, claro está— es mucho menos dañoso descubrir otra vez el Mediterráneo por cuenta propia (puesto que, de paso y por la originalidad del rumbo, habrá que ir descubriendo algunos otros mares inéditos), que no el mantenernos en postura de eternos lectores y repetidores de Europa.
La civilización americana, si ha de nacer, será el resultado de una síntesis que, por disfrutar a la vez de todo el pasado —con una naturalidad que otros pueblos no podrían tener, por lo mismo que ellos han sido partes en el debate—, suprima valientemente algunas etapas intermedias, las cuales han significado meras contingencias históricas para los que han tenido que recorrerlas, pero en modo alguno pueden aspirar a categoría de imprescindibles necesidades teóricas.
Aristarco o anatomía de la crítica. Por Alfonso Reyes
La paradoja de la crítica
«¡La crítica, esta aguafiestas, recibida siempre, como el cobrador de alquileres, recelosamente y con las puertas a medio abrir! La pobre musa, cuando tropieza con esta hermana bastarda, tuerce los dedos, toca madera, corre en cuanto puede a desinfectarse.
¿De dónde salió esta criatura paradójica, a contrapelo en el ingenuo deleite de la vida? ¿Este impuesto usurario que las artes pagan por el capital de que disfrutan? ¿De suerte que también aquí, como en la Economía Política, rige el principio de la escasez y se pone un precio a la riqueza?
Ya se ha dicho tanto que, para el filisteo, el Poeta es ave de mal agüero, por cuanto lo obliga a interrogarse. ¡Pues lo que el Poeta es al filisteo viene a serlo el Crítico para el mismo Poeta, por donde resulta que la crítica es una insolencia de segundo grado y un último escollo en la vereda de los malos encuentros! Incidente del tránsito, siempre viene contra la corriente y entra en las calles contra flecha. Anda al revés y se abre paso a codazos. Todo lo ha de contrastar, todo lo pregunta e inquiere, todo lo echa a perder con su investigación analítica.
Si es un día de campo, se presenta a anunciar la lluvia. “Pero ¿lo has pensado bien?”, le dice en voz baja al que se entusiasma. Y hasta se desliza en la cámara de los deleites más íntimos para sembrar la duda. Al galanteador, le hace notar el diente de oro y la arruguita del cuello, causa del súbito desvío. Al enamorado, le hace notar aquella sospechosa cifra del pañuelo que costó la vida a Desdémona. ¡Ay, Atenas era Atenas, ni más ni menos; y con serlo, acabó dando muerte a Sócrates! ¿Y sabéis por qué? He aquí: ni más ni menos, porque Sócrates inventó la crítica.
Convidar a una amable compañía para reflexionar sobre la naturaleza de la crítica tal vez sea una falta de urbanidad y de tino, como convidarla a pasear en la nopalera. Se me hace tarde para pedir disculpas. Yo no quise dar a nadie un mal rato».
Seguir leyendo Aristarco o anatomía de la crítica. Por Alfonso Reyes


